Last updated: 2021-07-01

Checks: 7 0

Knit directory: ebpmf_data_analysis/

This reproducible R Markdown analysis was created with workflowr (version 1.6.2). The Checks tab describes the reproducibility checks that were applied when the results were created. The Past versions tab lists the development history.


Great! Since the R Markdown file has been committed to the Git repository, you know the exact version of the code that produced these results.

Great job! The global environment was empty. Objects defined in the global environment can affect the analysis in your R Markdown file in unknown ways. For reproduciblity it’s best to always run the code in an empty environment.

The command set.seed(20200511) was run prior to running the code in the R Markdown file. Setting a seed ensures that any results that rely on randomness, e.g. subsampling or permutations, are reproducible.

Great job! Recording the operating system, R version, and package versions is critical for reproducibility.

Nice! There were no cached chunks for this analysis, so you can be confident that you successfully produced the results during this run.

Great job! Using relative paths to the files within your workflowr project makes it easier to run your code on other machines.

Great! You are using Git for version control. Tracking code development and connecting the code version to the results is critical for reproducibility.

The results in this page were generated with repository version a928362. See the Past versions tab to see a history of the changes made to the R Markdown and HTML files.

Note that you need to be careful to ensure that all relevant files for the analysis have been committed to Git prior to generating the results (you can use wflow_publish or wflow_git_commit). workflowr only checks the R Markdown file, but you know if there are other scripts or data files that it depends on. Below is the status of the Git repository when the results were generated:


Ignored files:
    Ignored:    .DS_Store
    Ignored:    .Rhistory
    Ignored:    .Rproj.user/
    Ignored:    analysis/ebpmf_bg_tutorial_cache/
    Ignored:    analysis/ebpmf_wbg_model_intro_cache/
    Ignored:    analysis/ebpmf_wbg_simulate_big_data2_cache/
    Ignored:    analysis/ebpmf_wbg_simulate_big_data3_cache/
    Ignored:    analysis/ebpmf_wbg_simulate_big_data_cache/
    Ignored:    analysis/ebpmf_wbg_simulation_cache/
    Ignored:    analysis/investigate_np_ebpmf_wbg_cache/
    Ignored:    analysis/pmf_greedy_experiment_cache/
    Ignored:    analysis/sla_data_analysis_k10_cache/
    Ignored:    data/.DS_Store
    Ignored:    output/.DS_Store
    Ignored:    output/News/.DS_Store
    Ignored:    topicView-app/.DS_Store

Untracked files:
    Untracked:  analysis/covid_dataset.Rmd
    Untracked:  analysis/draft.Rmd
    Untracked:  analysis/draft2.Rmd
    Untracked:  analysis/ebpmf_wbg_simulate_correlated.Rmd
    Untracked:  analysis/ebpmf_wbg_simulation_big.Rmd
    Untracked:  analysis/ebpmf_wbg_simulation_big2_more.Rmd
    Untracked:  analysis/heatmap.Rmd
    Untracked:  analysis/investigate_largeK.Rmd
    Untracked:  analysis/investigate_news_topics.Rmd
    Untracked:  analysis/poissonmix_vs_pmf.Rmd
    Untracked:  analysis/simulate_data_bg.Rmd
    Untracked:  analysis/simulate_data_bg2.Rmd
    Untracked:  analysis/summary_sla_news_nips.Rmd
    Untracked:  analysis/test.R
    Untracked:  data/GSE145926_RAW/
    Untracked:  data/cell_data.csv
    Untracked:  data/sim/init_random.sim_bg_block_n1100_p2100_K50.Rds
    Untracked:  data/sim/simulated_data_small.RData
    Untracked:  data/sim/simulated_data_small2.RData
    Untracked:  output/poissonmix_vs_pmf.RDS
    Untracked:  output/poissonmix_vs_pmf.RData
    Untracked:  output/sim/v0.4.5/exper2/init_random.sim_bg_block_n1100_p2100_K50.Rds
    Untracked:  output/sim/v0.4.5/exper2/sim_bg_block_n1100_p2100_K50_ebpmf_wbg_K50_maxiter100_init_random.Rds
    Untracked:  output/sim/v0.4.5/exper2/sim_bg_block_n1100_p2100_K50_ebpmf_wbg_K50_maxiter10_from_truth.Rds
    Untracked:  output/sim/v0.4.5/exper2/sim_bg_block_n1100_p2100_K50_ebpmf_wbg_K50_maxiter10_init_random.Rds
    Untracked:  output/sim/v0.4.5/exper2/sim_bg_block_n1100_p2100_K50_ebpmf_wbg_K50_maxiter10_init_random2.Rds
    Untracked:  output/sim/v0.4.5/exper2/sim_bg_block_n1100_p2100_K50_ebpmf_wbg_K50_maxiter10_pmf_bg_K50_maxiter10_from_truth_scaled.Rds
    Untracked:  output/sim/v0.4.5/exper2/sim_bg_block_n1100_p2100_K50_ebpmf_wbg_K50_maxiter10_pmf_bg_K50_maxiter10_from_truth_scaled0.Rds
    Untracked:  output/sim/v0.4.5/exper2/sim_bg_block_n1100_p2100_K50_ebpmf_wbg_K50_maxiter10_pmf_bg_K50_maxiter10_from_truth_scaled1.Rds
    Untracked:  output/sim/v0.4.5/exper2/sim_bg_block_n1100_p2100_K50_ebpmf_wbg_K50_maxiter1_from_truth.Rds
    Untracked:  output/sim/v0.4.5/exper2/sim_bg_block_n1100_p2100_K50_ebpmf_wbg_K50_maxiter20_init_random.Rds
    Untracked:  output/sim/v0.4.5/exper2/sim_bg_block_n1100_p2100_K50_ebpmf_wbg_K50_maxiter2_from_truth.Rds
    Untracked:  output/sim/v0.4.5/exper2/sim_bg_block_n1100_p2100_K50_ebpmf_wbg_K50_maxiter30_init_random.Rds
    Untracked:  output/sim/v0.4.5/exper2/sim_bg_block_n1100_p2100_K50_ebpmf_wbg_K50_maxiter3_from_truth.Rds
    Untracked:  output/sim/v0.4.5/exper2/sim_bg_block_n1100_p2100_K50_ebpmf_wbg_K50_maxiter40_init_random.Rds
    Untracked:  output/sim/v0.4.5/exper2/sim_bg_block_n1100_p2100_K50_ebpmf_wbg_K50_maxiter4_from_truth.Rds
    Untracked:  output/sim/v0.4.5/exper2/sim_bg_block_n1100_p2100_K50_ebpmf_wbg_K50_maxiter50_init_random.Rds
    Untracked:  output/sim/v0.4.5/exper2/sim_bg_block_n1100_p2100_K50_ebpmf_wbg_K50_maxiter5_from_truth.Rds
    Untracked:  output/sim/v0.4.5/exper2/sim_bg_block_n1100_p2100_K50_ebpmf_wbg_K50_maxiter5_pmf_bg_K50_maxiter10_from_truth_scaled.Rds
    Untracked:  output/sim/v0.4.5/exper2/sim_bg_block_n1100_p2100_K50_ebpmf_wbg_K50_maxiter5_pmf_bg_K50_maxiter10_from_truth_scaled0.Rds
    Untracked:  output/sim/v0.4.5/exper2/sim_bg_block_n1100_p2100_K50_ebpmf_wbg_K50_maxiter5_pmf_bg_K50_maxiter10_from_truth_scaled1.Rds
    Untracked:  output/sim/v0.4.5/exper2/sim_bg_block_n1100_p2100_K50_ebpmf_wbg_K50_maxiter60_init_random.Rds
    Untracked:  output/sim/v0.4.5/exper2/sim_bg_block_n1100_p2100_K50_ebpmf_wbg_K50_maxiter6_from_truth.Rds
    Untracked:  output/sim/v0.4.5/exper2/sim_bg_block_n1100_p2100_K50_ebpmf_wbg_K50_maxiter70_init_random.Rds
    Untracked:  output/sim/v0.4.5/exper2/sim_bg_block_n1100_p2100_K50_ebpmf_wbg_K50_maxiter7_from_truth.Rds
    Untracked:  output/sim/v0.4.5/exper2/sim_bg_block_n1100_p2100_K50_ebpmf_wbg_K50_maxiter80_init_random.Rds
    Untracked:  output/sim/v0.4.5/exper2/sim_bg_block_n1100_p2100_K50_ebpmf_wbg_K50_maxiter8_from_truth.Rds
    Untracked:  output/sim/v0.4.5/exper2/sim_bg_block_n1100_p2100_K50_ebpmf_wbg_K50_maxiter90_init_random.Rds
    Untracked:  output/sim/v0.4.5/exper2/sim_bg_block_n1100_p2100_K50_ebpmf_wbg_K50_maxiter9_from_truth.Rds
    Untracked:  output/sim/v0.4.5/exper2/sim_bg_block_n1100_p2100_K50_fastTopics_K50_50em_950_scd.Rds
    Untracked:  output/smallsim2_1.RData
    Untracked:  script/Rplots.pdf
    Untracked:  script/init_ebpmf_wbg_from_pmf_bg.R
    Untracked:  script/init_ebpmf_wbg_random.R
    Untracked:  script/save_volcano_plot.R
    Untracked:  topicView-app/app_utils.R
    Untracked:  topicView-app/data/
    Untracked:  topicView-app/output/
    Untracked:  topicView-app/rsconnect/

Unstaged changes:
    Modified:   analysis/cone_NMF_l2_2.Rmd
    Modified:   analysis/ebpmf_wbg_simulate_big_data2.Rmd
    Modified:   analysis/index.Rmd
    Modified:   analysis/multinom_sampling.Rmd
    Deleted:    analysis/sla_data_analysis_k10.Rmd
    Deleted:    analysis/sla_data_analysis_k5.Rmd
    Deleted:    analysis/sla_data_analysis_k50.Rmd
    Deleted:    data/SLA/SCC2016/Code/APL/compCM.m
    Deleted:    data/SLA/SCC2016/Code/APL/compMuI.m
    Deleted:    data/SLA/SCC2016/Code/APL/compParamErr2.m
    Deleted:    data/SLA/SCC2016/Code/APL/cpl4c.m
    Deleted:    data/SLA/SCC2016/Code/APL/cplEstimParam.m
    Deleted:    data/SLA/SCC2016/Code/APL/cpl_basic_demo_PJ.m
    Deleted:    data/SLA/SCC2016/Code/APL/cpl_demo.m
    Deleted:    data/SLA/SCC2016/Code/APL/cpl_demo2a.m
    Deleted:    data/SLA/SCC2016/Code/APL/dcBlkMod.m
    Deleted:    data/SLA/SCC2016/Code/APL/dcBlkMod2.m
    Deleted:    data/SLA/SCC2016/Code/APL/dcBlkMod3.m
    Deleted:    data/SLA/SCC2016/Code/APL/dcbm_nmi_beta_D.m
    Deleted:    data/SLA/SCC2016/Code/APL/dcbm_nmi_lambda_D.m
    Deleted:    data/SLA/SCC2016/Code/APL/dcbm_time_vs_n_D.m
    Deleted:    data/SLA/SCC2016/Code/APL/genDCBlkMod.c
    Deleted:    data/SLA/SCC2016/Code/APL/genDCBlkMod.mexa64
    Deleted:    data/SLA/SCC2016/Code/APL/genDCBlkMod2.m
    Deleted:    data/SLA/SCC2016/Code/APL/initLabel5b.m
    Deleted:    data/SLA/SCC2016/Code/BCPL/ProfileLike.m
    Deleted:    data/SLA/SCC2016/Code/BCPL/calCri1.m
    Deleted:    data/SLA/SCC2016/Code/BCPL/calCri2.m
    Deleted:    data/SLA/SCC2016/Code/BCPL/mutiExp.m
    Deleted:    data/SLA/SCC2016/Code/MatlabCode.m
    Deleted:    data/SLA/SCC2016/Code/NewmanSM/NewmanSM.m
    Deleted:    data/SLA/SCC2016/Code/coauthorThresh2GiantAdj.txt
    Deleted:    data/SLA/SCC2016/Code/coauthorThresh2GiantCommLabelK2Matlab.txt
    Deleted:    data/SLA/SCC2016/Code/functions.R
    Deleted:    data/SLA/SCC2016/Code/main.R
    Deleted:    data/SLA/SCC2016/Data/authorList.txt
    Deleted:    data/SLA/SCC2016/Data/authorPaperBiadj.txt
    Deleted:    data/SLA/SCC2016/Data/paperCitAdj.txt
    Deleted:    data/SLA/SCC2016/Data/paperList.txt
    Deleted:    data/SLA/SCC2016/ReadMe.txt
    Modified:   data/sim/docword.sim_bg_block_n1100_p2100_K50.txt
    Deleted:    data/sim/init.sim_bg_block_n1100_p2100_K50.Rds
    Modified:   data/sim/truth.sim_bg_block_n1100_p2100_K50.Rds
    Deleted:    data/uci_BoW.sh
    Deleted:    data/uci_BoW/docword.kos.txt
    Deleted:    data/uci_BoW/readme.txt
    Deleted:    data/uci_BoW/vocab.kos.txt
    Deleted:    output/sim/v0.4.5/fit_sim_bg_block_n1100_p2100_K50_ebpmf_wbg_maxiter_5000.Rout
    Deleted:    output/sim/v0.4.5/fit_sim_bg_block_n1100_p2100_K50_ebpmf_wbg_maxiter_5000_from_truth.Rout
    Deleted:    output/sim/v0.4.5/sim_bg_block_n1100_p2100_K50_ebpmf_wbg_K50_maxiter3.Rds
    Deleted:    output/sim/v0.4.5/sim_bg_block_n1100_p2100_K50_ebpmf_wbg_K50_maxiter5000.Rds
    Deleted:    output/sim/v0.4.5/sim_bg_block_n1100_p2100_K50_ebpmf_wbg_K50_maxiter5000_from_truth.Rds
    Deleted:    output/sim/v0.4.5/sim_bg_block_n1100_p2100_K50_ebpmf_wbg_K50_maxiter50_from_truth2.Rds
    Deleted:    output/uci_BoW/v0.3.8/fit_kos_ebpmf_bg_K20_maxiter_1000.Rout
    Deleted:    output/uci_BoW/v0.3.8/fit_kos_ebpmf_bg_K20_maxiter_500.Rout
    Deleted:    output/uci_BoW/v0.3.8/fit_kos_ebpmf_bg_K20_maxiter_5000.Rout
    Deleted:    output/uci_BoW/v0.3.8/kos_ebpmf_bg_K20_maxiter1000.Rds
    Deleted:    output/uci_BoW/v0.3.8/kos_ebpmf_bg_K20_maxiter500.Rds
    Deleted:    output/uci_BoW/v0.3.8/kos_ebpmf_bg_K20_maxiter5000.Rds
    Deleted:    output/uci_BoW/v0.3.8/kos_ebpmf_bg_K2_maxiter10.Rds
    Deleted:    output/uci_BoW/v0.3.9/fit_kos_ebpmf_bg_K100_maxiter_5000.Rout
    Deleted:    output/uci_BoW/v0.3.9/fit_kos_ebpmf_bg_K20_maxiter_5000.Rout
    Deleted:    output/uci_BoW/v0.3.9/fit_kos_ebpmf_bg_K50_maxiter_5000.Rout
    Deleted:    output/uci_BoW/v0.3.9/fit_kos_ebpmf_bg_initLF_K100_maxiter_5000.Rout
    Deleted:    output/uci_BoW/v0.3.9/fit_kos_ebpmf_bg_initLF_K20_maxiter_5000.Rout
    Deleted:    output/uci_BoW/v0.3.9/fit_kos_ebpmf_bg_initLF_K300_maxiter_1000.Rout
    Deleted:    output/uci_BoW/v0.3.9/fit_kos_ebpmf_bg_initLF_K500_maxiter_1000.Rout
    Deleted:    output/uci_BoW/v0.3.9/fit_kos_ebpmf_bg_initLF_K50_maxiter_5000.Rout
    Deleted:    output/uci_BoW/v0.3.9/fit_kos_pmf_initLF_K100_maxiter_5000.Rout
    Deleted:    output/uci_BoW/v0.3.9/fit_kos_pmf_initLF_K20_maxiter_5000.Rout
    Deleted:    output/uci_BoW/v0.3.9/fit_kos_pmf_initLF_K300_maxiter_1000.Rout
    Deleted:    output/uci_BoW/v0.3.9/fit_kos_pmf_initLF_K500_maxiter_5000.Rout
    Deleted:    output/uci_BoW/v0.3.9/fit_kos_pmf_initLF_K50_maxiter_5000.Rout
    Deleted:    output/uci_BoW/v0.3.9/kos_ebpmf_bg_K100_maxiter1000.Rds
    Deleted:    output/uci_BoW/v0.3.9/kos_ebpmf_bg_K100_maxiter1500.Rds
    Deleted:    output/uci_BoW/v0.3.9/kos_ebpmf_bg_K100_maxiter2000.Rds
    Deleted:    output/uci_BoW/v0.3.9/kos_ebpmf_bg_K100_maxiter500.Rds
    Deleted:    output/uci_BoW/v0.3.9/kos_ebpmf_bg_K20_maxiter1000.Rds
    Deleted:    output/uci_BoW/v0.3.9/kos_ebpmf_bg_K20_maxiter1500.Rds
    Deleted:    output/uci_BoW/v0.3.9/kos_ebpmf_bg_K20_maxiter2000.Rds
    Deleted:    output/uci_BoW/v0.3.9/kos_ebpmf_bg_K20_maxiter2500.Rds
    Deleted:    output/uci_BoW/v0.3.9/kos_ebpmf_bg_K20_maxiter3000.Rds
    Deleted:    output/uci_BoW/v0.3.9/kos_ebpmf_bg_K20_maxiter3500.Rds
    Deleted:    output/uci_BoW/v0.3.9/kos_ebpmf_bg_K20_maxiter4000.Rds
    Deleted:    output/uci_BoW/v0.3.9/kos_ebpmf_bg_K20_maxiter4500.Rds
    Deleted:    output/uci_BoW/v0.3.9/kos_ebpmf_bg_K20_maxiter500.Rds
    Deleted:    output/uci_BoW/v0.3.9/kos_ebpmf_bg_K20_maxiter5000.Rds
    Deleted:    output/uci_BoW/v0.3.9/kos_ebpmf_bg_K50_maxiter1000.Rds
    Deleted:    output/uci_BoW/v0.3.9/kos_ebpmf_bg_K50_maxiter1500.Rds
    Deleted:    output/uci_BoW/v0.3.9/kos_ebpmf_bg_K50_maxiter2000.Rds
    Deleted:    output/uci_BoW/v0.3.9/kos_ebpmf_bg_K50_maxiter2500.Rds
    Deleted:    output/uci_BoW/v0.3.9/kos_ebpmf_bg_K50_maxiter3000.Rds
    Deleted:    output/uci_BoW/v0.3.9/kos_ebpmf_bg_K50_maxiter3500.Rds
    Deleted:    output/uci_BoW/v0.3.9/kos_ebpmf_bg_K50_maxiter4000.Rds
    Deleted:    output/uci_BoW/v0.3.9/kos_ebpmf_bg_K50_maxiter4500.Rds
    Deleted:    output/uci_BoW/v0.3.9/kos_ebpmf_bg_K50_maxiter500.Rds
    Deleted:    output/uci_BoW/v0.3.9/kos_ebpmf_bg_initLF50_K100_maxiter1000.Rds
    Deleted:    output/uci_BoW/v0.3.9/kos_ebpmf_bg_initLF50_K100_maxiter1500.Rds
    Deleted:    output/uci_BoW/v0.3.9/kos_ebpmf_bg_initLF50_K100_maxiter2000.Rds
    Deleted:    output/uci_BoW/v0.3.9/kos_ebpmf_bg_initLF50_K100_maxiter2500.Rds
    Deleted:    output/uci_BoW/v0.3.9/kos_ebpmf_bg_initLF50_K100_maxiter500.Rds
    Deleted:    output/uci_BoW/v0.3.9/kos_ebpmf_bg_initLF50_K20_maxiter10.Rds
    Deleted:    output/uci_BoW/v0.3.9/kos_ebpmf_bg_initLF50_K20_maxiter1000.Rds
    Deleted:    output/uci_BoW/v0.3.9/kos_ebpmf_bg_initLF50_K20_maxiter1500.Rds
    Deleted:    output/uci_BoW/v0.3.9/kos_ebpmf_bg_initLF50_K20_maxiter2000.Rds
    Deleted:    output/uci_BoW/v0.3.9/kos_ebpmf_bg_initLF50_K20_maxiter2500.Rds
    Deleted:    output/uci_BoW/v0.3.9/kos_ebpmf_bg_initLF50_K20_maxiter3000.Rds
    Deleted:    output/uci_BoW/v0.3.9/kos_ebpmf_bg_initLF50_K20_maxiter3500.Rds
    Deleted:    output/uci_BoW/v0.3.9/kos_ebpmf_bg_initLF50_K20_maxiter4000.Rds
    Deleted:    output/uci_BoW/v0.3.9/kos_ebpmf_bg_initLF50_K20_maxiter4500.Rds
    Deleted:    output/uci_BoW/v0.3.9/kos_ebpmf_bg_initLF50_K20_maxiter5.Rds
    Deleted:    output/uci_BoW/v0.3.9/kos_ebpmf_bg_initLF50_K20_maxiter500.Rds
    Deleted:    output/uci_BoW/v0.3.9/kos_ebpmf_bg_initLF50_K20_maxiter5000.Rds
    Deleted:    output/uci_BoW/v0.3.9/kos_ebpmf_bg_initLF50_K300_maxiter100.Rds
    Deleted:    output/uci_BoW/v0.3.9/kos_ebpmf_bg_initLF50_K300_maxiter1000.Rds
    Deleted:    output/uci_BoW/v0.3.9/kos_ebpmf_bg_initLF50_K300_maxiter200.Rds
    Deleted:    output/uci_BoW/v0.3.9/kos_ebpmf_bg_initLF50_K300_maxiter300.Rds
    Deleted:    output/uci_BoW/v0.3.9/kos_ebpmf_bg_initLF50_K300_maxiter400.Rds
    Deleted:    output/uci_BoW/v0.3.9/kos_ebpmf_bg_initLF50_K300_maxiter500.Rds
    Deleted:    output/uci_BoW/v0.3.9/kos_ebpmf_bg_initLF50_K300_maxiter600.Rds
    Deleted:    output/uci_BoW/v0.3.9/kos_ebpmf_bg_initLF50_K300_maxiter700.Rds
    Deleted:    output/uci_BoW/v0.3.9/kos_ebpmf_bg_initLF50_K300_maxiter800.Rds
    Deleted:    output/uci_BoW/v0.3.9/kos_ebpmf_bg_initLF50_K300_maxiter900.Rds
    Deleted:    output/uci_BoW/v0.3.9/kos_ebpmf_bg_initLF50_K50_maxiter1000.Rds
    Deleted:    output/uci_BoW/v0.3.9/kos_ebpmf_bg_initLF50_K50_maxiter1500.Rds
    Deleted:    output/uci_BoW/v0.3.9/kos_ebpmf_bg_initLF50_K50_maxiter2000.Rds
    Deleted:    output/uci_BoW/v0.3.9/kos_ebpmf_bg_initLF50_K50_maxiter2500.Rds
    Deleted:    output/uci_BoW/v0.3.9/kos_ebpmf_bg_initLF50_K50_maxiter3000.Rds
    Deleted:    output/uci_BoW/v0.3.9/kos_ebpmf_bg_initLF50_K50_maxiter3500.Rds
    Deleted:    output/uci_BoW/v0.3.9/kos_ebpmf_bg_initLF50_K50_maxiter4000.Rds
    Deleted:    output/uci_BoW/v0.3.9/kos_ebpmf_bg_initLF50_K50_maxiter4500.Rds
    Deleted:    output/uci_BoW/v0.3.9/kos_ebpmf_bg_initLF50_K50_maxiter500.Rds
    Deleted:    output/uci_BoW/v0.3.9/kos_ebpmf_bg_initLF50_K50_maxiter5000.Rds
    Deleted:    output/uci_BoW/v0.3.9/kos_init_nmf_K100_iter50.Rds
    Deleted:    output/uci_BoW/v0.3.9/kos_init_nmf_K20_iter50.Rds
    Deleted:    output/uci_BoW/v0.3.9/kos_init_nmf_K300_iter50.Rds
    Deleted:    output/uci_BoW/v0.3.9/kos_init_nmf_K500_iter50.Rds
    Deleted:    output/uci_BoW/v0.3.9/kos_init_nmf_K50_iter50.Rds
    Deleted:    output/uci_BoW/v0.3.9/kos_pmf_initLF50_K100_maxiter1000.Rds
    Deleted:    output/uci_BoW/v0.3.9/kos_pmf_initLF50_K100_maxiter1500.Rds
    Deleted:    output/uci_BoW/v0.3.9/kos_pmf_initLF50_K100_maxiter2000.Rds
    Deleted:    output/uci_BoW/v0.3.9/kos_pmf_initLF50_K100_maxiter2500.Rds
    Deleted:    output/uci_BoW/v0.3.9/kos_pmf_initLF50_K100_maxiter3000.Rds
    Deleted:    output/uci_BoW/v0.3.9/kos_pmf_initLF50_K100_maxiter3500.Rds
    Deleted:    output/uci_BoW/v0.3.9/kos_pmf_initLF50_K100_maxiter4000.Rds
    Deleted:    output/uci_BoW/v0.3.9/kos_pmf_initLF50_K100_maxiter4500.Rds
    Deleted:    output/uci_BoW/v0.3.9/kos_pmf_initLF50_K100_maxiter500.Rds
    Deleted:    output/uci_BoW/v0.3.9/kos_pmf_initLF50_K100_maxiter5000.Rds
    Deleted:    output/uci_BoW/v0.3.9/kos_pmf_initLF50_K20_maxiter10.Rds
    Deleted:    output/uci_BoW/v0.3.9/kos_pmf_initLF50_K20_maxiter1000.Rds
    Deleted:    output/uci_BoW/v0.3.9/kos_pmf_initLF50_K20_maxiter1500.Rds
    Deleted:    output/uci_BoW/v0.3.9/kos_pmf_initLF50_K20_maxiter2000.Rds
    Deleted:    output/uci_BoW/v0.3.9/kos_pmf_initLF50_K20_maxiter2500.Rds
    Deleted:    output/uci_BoW/v0.3.9/kos_pmf_initLF50_K20_maxiter3000.Rds
    Deleted:    output/uci_BoW/v0.3.9/kos_pmf_initLF50_K20_maxiter3500.Rds
    Deleted:    output/uci_BoW/v0.3.9/kos_pmf_initLF50_K20_maxiter4000.Rds
    Deleted:    output/uci_BoW/v0.3.9/kos_pmf_initLF50_K20_maxiter4500.Rds
    Deleted:    output/uci_BoW/v0.3.9/kos_pmf_initLF50_K20_maxiter5.Rds
    Deleted:    output/uci_BoW/v0.3.9/kos_pmf_initLF50_K20_maxiter500.Rds
    Deleted:    output/uci_BoW/v0.3.9/kos_pmf_initLF50_K20_maxiter5000.Rds
    Deleted:    output/uci_BoW/v0.3.9/kos_pmf_initLF50_K300_maxiter100.Rds
    Deleted:    output/uci_BoW/v0.3.9/kos_pmf_initLF50_K300_maxiter1000.Rds
    Deleted:    output/uci_BoW/v0.3.9/kos_pmf_initLF50_K300_maxiter200.Rds
    Deleted:    output/uci_BoW/v0.3.9/kos_pmf_initLF50_K300_maxiter300.Rds
    Deleted:    output/uci_BoW/v0.3.9/kos_pmf_initLF50_K300_maxiter400.Rds
    Deleted:    output/uci_BoW/v0.3.9/kos_pmf_initLF50_K300_maxiter500.Rds
    Deleted:    output/uci_BoW/v0.3.9/kos_pmf_initLF50_K300_maxiter600.Rds
    Deleted:    output/uci_BoW/v0.3.9/kos_pmf_initLF50_K300_maxiter700.Rds
    Deleted:    output/uci_BoW/v0.3.9/kos_pmf_initLF50_K300_maxiter800.Rds
    Deleted:    output/uci_BoW/v0.3.9/kos_pmf_initLF50_K300_maxiter900.Rds
    Deleted:    output/uci_BoW/v0.3.9/kos_pmf_initLF50_K50_maxiter1000.Rds
    Deleted:    output/uci_BoW/v0.3.9/kos_pmf_initLF50_K50_maxiter1500.Rds
    Deleted:    output/uci_BoW/v0.3.9/kos_pmf_initLF50_K50_maxiter2000.Rds
    Deleted:    output/uci_BoW/v0.3.9/kos_pmf_initLF50_K50_maxiter2500.Rds
    Deleted:    output/uci_BoW/v0.3.9/kos_pmf_initLF50_K50_maxiter3000.Rds
    Deleted:    output/uci_BoW/v0.3.9/kos_pmf_initLF50_K50_maxiter3500.Rds
    Deleted:    output/uci_BoW/v0.3.9/kos_pmf_initLF50_K50_maxiter4000.Rds
    Deleted:    output/uci_BoW/v0.3.9/kos_pmf_initLF50_K50_maxiter4500.Rds
    Deleted:    output/uci_BoW/v0.3.9/kos_pmf_initLF50_K50_maxiter500.Rds
    Deleted:    output/uci_BoW/v0.3.9/kos_pmf_initLF50_K50_maxiter5000.Rds
    Deleted:    output/uci_BoW/v0.4.2/fit_kos_ebpmf_wbg_initLF_K100_maxiter_5000.Rout
    Deleted:    output/uci_BoW/v0.4.2/fit_kos_ebpmf_wbg_initLF_K20_maxiter_5000.Rout
    Deleted:    output/uci_BoW/v0.4.2/fit_kos_ebpmf_wbg_initLF_K50_maxiter_5000.Rout
    Deleted:    output/uci_BoW/v0.4.2/fit_kos_ebpmf_wbg_initL_K100_maxiter_5000.Rout
    Deleted:    output/uci_BoW/v0.4.2/fit_kos_ebpmf_wbg_initL_K20_maxiter_5000.Rout
    Deleted:    output/uci_BoW/v0.4.2/fit_kos_ebpmf_wbg_initL_K50_maxiter_5000.Rout
    Deleted:    output/uci_BoW/v0.4.2/kos_ebpmf_wbg_initL50_K20_maxiter10.Rds
    Deleted:    output/uci_BoW/v0.4.2/kos_ebpmf_wbg_initL50_K20_maxiter1000.Rds
    Deleted:    output/uci_BoW/v0.4.2/kos_ebpmf_wbg_initL50_K20_maxiter1500.Rds
    Deleted:    output/uci_BoW/v0.4.2/kos_ebpmf_wbg_initL50_K20_maxiter2000.Rds
    Deleted:    output/uci_BoW/v0.4.2/kos_ebpmf_wbg_initL50_K20_maxiter2500.Rds
    Deleted:    output/uci_BoW/v0.4.2/kos_ebpmf_wbg_initL50_K20_maxiter3000.Rds
    Deleted:    output/uci_BoW/v0.4.2/kos_ebpmf_wbg_initL50_K20_maxiter3500.Rds
    Deleted:    output/uci_BoW/v0.4.2/kos_ebpmf_wbg_initL50_K20_maxiter4000.Rds
    Deleted:    output/uci_BoW/v0.4.2/kos_ebpmf_wbg_initL50_K20_maxiter4500.Rds
    Deleted:    output/uci_BoW/v0.4.2/kos_ebpmf_wbg_initL50_K20_maxiter500.Rds
    Deleted:    output/uci_BoW/v0.4.2/kos_ebpmf_wbg_initL50_K20_maxiter5000.Rds
    Deleted:    output/uci_BoW/v0.4.2/kos_ebpmf_wbg_initL50_K50_maxiter1000.Rds
    Deleted:    output/uci_BoW/v0.4.2/kos_ebpmf_wbg_initL50_K50_maxiter1500.Rds
    Deleted:    output/uci_BoW/v0.4.2/kos_ebpmf_wbg_initL50_K50_maxiter2000.Rds
    Deleted:    output/uci_BoW/v0.4.2/kos_ebpmf_wbg_initL50_K50_maxiter2500.Rds
    Deleted:    output/uci_BoW/v0.4.2/kos_ebpmf_wbg_initL50_K50_maxiter3000.Rds
    Deleted:    output/uci_BoW/v0.4.2/kos_ebpmf_wbg_initL50_K50_maxiter3500.Rds
    Deleted:    output/uci_BoW/v0.4.2/kos_ebpmf_wbg_initL50_K50_maxiter4000.Rds
    Deleted:    output/uci_BoW/v0.4.2/kos_ebpmf_wbg_initL50_K50_maxiter4500.Rds
    Deleted:    output/uci_BoW/v0.4.2/kos_ebpmf_wbg_initL50_K50_maxiter500.Rds
    Deleted:    output/uci_BoW/v0.4.2/kos_ebpmf_wbg_initL50_K50_maxiter5000.Rds
    Deleted:    output/uci_BoW/v0.4.2/kos_ebpmf_wbg_initLF50_K100_maxiter1000.Rds
    Deleted:    output/uci_BoW/v0.4.2/kos_ebpmf_wbg_initLF50_K100_maxiter1500.Rds
    Deleted:    output/uci_BoW/v0.4.2/kos_ebpmf_wbg_initLF50_K100_maxiter2000.Rds
    Deleted:    output/uci_BoW/v0.4.2/kos_ebpmf_wbg_initLF50_K100_maxiter2500.Rds
    Deleted:    output/uci_BoW/v0.4.2/kos_ebpmf_wbg_initLF50_K100_maxiter500.Rds
    Deleted:    output/uci_BoW/v0.4.2/kos_ebpmf_wbg_initLF50_K20_maxiter10.Rds
    Deleted:    output/uci_BoW/v0.4.2/kos_ebpmf_wbg_initLF50_K20_maxiter1000.Rds
    Deleted:    output/uci_BoW/v0.4.2/kos_ebpmf_wbg_initLF50_K20_maxiter1500.Rds
    Deleted:    output/uci_BoW/v0.4.2/kos_ebpmf_wbg_initLF50_K20_maxiter2000.Rds
    Deleted:    output/uci_BoW/v0.4.2/kos_ebpmf_wbg_initLF50_K20_maxiter2500.Rds
    Deleted:    output/uci_BoW/v0.4.2/kos_ebpmf_wbg_initLF50_K20_maxiter3000.Rds
    Deleted:    output/uci_BoW/v0.4.2/kos_ebpmf_wbg_initLF50_K20_maxiter3500.Rds
    Deleted:    output/uci_BoW/v0.4.2/kos_ebpmf_wbg_initLF50_K20_maxiter4000.Rds
    Deleted:    output/uci_BoW/v0.4.2/kos_ebpmf_wbg_initLF50_K20_maxiter4500.Rds
    Deleted:    output/uci_BoW/v0.4.2/kos_ebpmf_wbg_initLF50_K20_maxiter500.Rds
    Deleted:    output/uci_BoW/v0.4.2/kos_ebpmf_wbg_initLF50_K20_maxiter5000.Rds
    Deleted:    output/uci_BoW/v0.4.2/kos_ebpmf_wbg_initLF50_K3_maxiter10.Rds
    Deleted:    output/uci_BoW/v0.4.2/kos_ebpmf_wbg_initLF50_K50_maxiter1000.Rds
    Deleted:    output/uci_BoW/v0.4.2/kos_ebpmf_wbg_initLF50_K50_maxiter1500.Rds
    Deleted:    output/uci_BoW/v0.4.2/kos_ebpmf_wbg_initLF50_K50_maxiter2000.Rds
    Deleted:    output/uci_BoW/v0.4.2/kos_ebpmf_wbg_initLF50_K50_maxiter2500.Rds
    Deleted:    output/uci_BoW/v0.4.2/kos_ebpmf_wbg_initLF50_K50_maxiter3000.Rds
    Deleted:    output/uci_BoW/v0.4.2/kos_ebpmf_wbg_initLF50_K50_maxiter3500.Rds
    Deleted:    output/uci_BoW/v0.4.2/kos_ebpmf_wbg_initLF50_K50_maxiter4000.Rds
    Deleted:    output/uci_BoW/v0.4.2/kos_ebpmf_wbg_initLF50_K50_maxiter4500.Rds
    Deleted:    output/uci_BoW/v0.4.2/kos_ebpmf_wbg_initLF50_K50_maxiter500.Rds
    Deleted:    output/uci_BoW/v0.4.2/kos_ebpmf_wbg_initLF50_K50_maxiter5000.Rds
    Deleted:    output/uci_BoW/v0.4.2/kos_init_nmf_K100_iter50.Rds
    Deleted:    output/uci_BoW/v0.4.2/kos_init_nmf_K20_iter50.Rds
    Deleted:    output/uci_BoW/v0.4.2/kos_init_nmf_K300_iter50.Rds
    Deleted:    output/uci_BoW/v0.4.2/kos_init_nmf_K3_iter50.Rds
    Deleted:    output/uci_BoW/v0.4.2/kos_init_nmf_K500_iter50.Rds
    Deleted:    output/uci_BoW/v0.4.2/kos_init_nmf_K50_iter50.Rds
    Deleted:    output/uci_BoW/v0.4.4/fit_kos_np_ebpmf_wbg_initLF_K100_maxiter_5000.Rout
    Deleted:    output/uci_BoW/v0.4.4/fit_kos_np_ebpmf_wbg_initLF_K20_maxiter_5000.Rout
    Deleted:    output/uci_BoW/v0.4.4/fit_kos_np_ebpmf_wbg_initLF_K50_maxiter_5000.Rout
    Deleted:    output/uci_BoW/v0.4.4/kos_np_ebpmf_wbg_initLF50_K100_maxiter500.Rds
    Deleted:    output/uci_BoW/v0.4.4/kos_np_ebpmf_wbg_initLF50_K20_maxiter500.Rds
    Deleted:    output/uci_BoW/v0.4.4/kos_np_ebpmf_wbg_initLF50_K50_maxiter500.Rds
    Modified:   script/fit_kos_NMF_F.R
    Modified:   topicView-app/app.R

Note that any generated files, e.g. HTML, png, CSS, etc., are not included in this status report because it is ok for generated content to have uncommitted changes.


These are the previous versions of the repository in which changes were made to the R Markdown (analysis/ebpmf_wbg_description.Rmd) and HTML (docs/ebpmf_wbg_description.html) files. If you’ve configured a remote Git repository (see ?wflow_git_remote), click on the hyperlinks in the table below to view the files as they were in that past version.

File Version Author Date Message
Rmd a928362 zihao12 2021-07-01 ebpmf_wbg_description.Rmd
html dd72315 zihao12 2021-07-01 Build site.
html 8864a00 zihao12 2021-07-01 Build site.
Rmd df3b5e0 zihao12 2021-07-01 ebpmf_wbg_description.Rmd
html ac34de8 zihao12 2021-07-01 Build site.
Rmd 39437cb zihao12 2021-07-01 ebpmf_wbg_description.Rmd
html 3143fec zihao12 2021-07-01 Build site.
Rmd 484fd1e zihao12 2021-07-01 ebpmf_wbg_description.Rmd
html 286b71c zihao12 2021-07-01 Build site.
Rmd 650054c zihao12 2021-07-01 ebpmf_wbg_description.Rmd
html 71172e4 zihao12 2020-10-26 Build site.
Rmd 691cfbe zihao12 2020-10-26 analysis/ebpmf_wbg_description.Rmd
html 4e731f3 zihao12 2020-10-26 Build site.
Rmd 1f32a39 zihao12 2020-10-26 analysis/ebpmf_wbg_description.Rmd

Model

\[\begin{align} & X_{ij} \sim \mathrm{Pois}(\lambda_{ij})\\ & \lambda_{ij} = l_{i0} f_{j0} \sum_k w_k l_{ik} f_{jk}\\ & l_{ik} \sim g_{L, k}(.), f_{jk} \sim g_{F, k}(.)\\ & g_{L, k}(.), g_{F,k}(.) \in \mathcal{G} \end{align}\]
  • If we introduce hidden variable \(Z\): \(X_{ij} = \sum_k Z_{ijk}\), we can interpret the mean of \(Z_{ijk}\) as the product of the background frequency (\((l_{i0} f_{j0})\)) and the deviation from that (\(\sum_k w_k l_{ik} f_{jk}\)).

  • If \(w_k = 1/K\) and \(l_{ik} = f_{jk} = 1\) (the \(g\)’s put most mass around \(1\)), we have \(X_{ij} \sim \mathrm{Pois}(l_{i0} f_{j0})\). This is just rank-1 PMF with solution \(l_{i0} \propto \sum_{j} X_{ij}, f_{j0} \propto \sum_{i} X_{ij}\) and \((\sum_i l_{i0}) * (\sum_j f_{j0}) = \sum_{i, j} X_{ij}\).

  • We assume another version of “sparsity” here: for each \(k\), majority of the deviation \(l_{ik}\) would be close to 1; only a small proportion of top documents have larger deviation from background. Same assumption for factors.

  • Interpretation: if cell/document \(i\) is activated in topic/biological process \(k\), then \(l_{ik}\) will be larger than \(1\); if it’s de-activated then \(l_{ik}\) will be smaller than \(1\). Similarly, if word/gene \(j\) is overexpressed in topic/biological process \(k\), then \(f_{jk}\) will be larger than \(1\); if it’s less-expressed then \(f_{jk}\) will be smaller than \(1\).

  • In a simplifying case where \(g_{L, k}\) has 2 components for close to/deviate from \(1\), then we estimate the proportions of average & activated/de-activated samples in that topic. Similar interpretation for \(g_{F, k}\).

  • I think ebpmf-wbg is interpretable in itself (transforming into multinomial model loses some information), whereas ordinary PMF is harder to interpret without some scaling.

  • We impose this assumption through \(\mathcal{G}\), dicussed in the next section

The algorithm for solving the model can be seen algorithm

Prior family \(\mathcal{G}\)

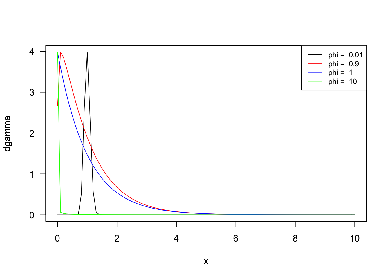
\[\begin{align} \mathcal{G} = \{g: g(.) = \sum_{l} \pi_l \mathrm{Ga}(.; 1/\phi_l, 1/\phi_l)\} \end{align}\] For a random variable \(X \sim \mathrm{Ga}(.; 1/\phi_l, 1/\phi_l)\), we have \[\begin{align} & \mathrm{E}(X) = 1\\ & \mathrm{Var}(X) = \phi\\ & \mathrm{Mode}(X) = max(0, 1 - \phi) \end{align}\]

Below I show the density for different \(\phi\)s. Note that the first one is a bit deceptive about the tail.

rm(list = ls())
par(las=1)
phis <- c(0.01, 0.9, 1, 10)
cols <- c("black", "red", "blue","green")

for(i in 1:length(phis)){
  if(i != 1){
    par(new = TRUE)
    plot(function(x) (dgamma(x, shape = 1/phis[i], rate = 1/phis[i])), 
     from = 0.001, to = 10, ylab = "dgamma", col = cols[i], axes = FALSE )
  }else{
    plot(function(x) (dgamma(x, shape = 1/phis[i], rate = 1/phis[i])), 
     from = 0.001, to = 10, ylab = "dgamma", col = cols[i])
  }
}
legend("topright", legend = paste("phi = ", phis), col = cols, lty=1, cex=0.8)

Version Author Date
4e731f3 zihao12 2020-10-26

look at the tail

for(i in 1:length(phis)){
  if(i != 1){
    par(new = TRUE)
    plot(function(x) (dgamma(x, shape = 1/phis[i], rate = 1/phis[i])), 
     from = 5, to = 20, ylab = "dgamma", col = cols[i], axes = FALSE )
  }else{
    plot(function(x) (dgamma(x, shape = 1/phis[i], rate = 1/phis[i])), 
     from = 5, to = 20, ylab = "dgamma", col = cols[i])
  }
}
legend("topright", legend = paste("phi = ", phis), col = cols, lty=1, cex=0.8)

Version Author Date
4e731f3 zihao12 2020-10-26
  • when \(\phi < 1\) it is concentrated near 1;
  • when \(\phi > 1\) it favors points near \(0\), as well as larger points (compared to other smaller \(\phi1\)).

Posterior Mean

In Poisson Means problem \[\begin{align} & x_{i} \sim \mathrm{Pois}(s_i\lambda_{i})\\ & \lambda_{i} \sim \mathrm{Ga}(.; 1/\phi, 1/\phi) \end{align}\]

the posterior mean is \(\frac{x_i + 1/\phi}{s_i + 1/\phi}\). So for very small \(\phi\) (relative to \(x_i, s_i\)) the posterior is very close to \(1\). For very large \(\phi\), the posterior mean is very close to \(\frac{x_i}{s_i}\).


sessionInfo()
R version 3.5.1 (2018-07-02)
Platform: x86_64-apple-darwin15.6.0 (64-bit)
Running under: macOS  10.15.7

Matrix products: default
BLAS: /Library/Frameworks/R.framework/Versions/3.5/Resources/lib/libRblas.0.dylib
LAPACK: /Library/Frameworks/R.framework/Versions/3.5/Resources/lib/libRlapack.dylib

locale:
[1] en_US.UTF-8/en_US.UTF-8/en_US.UTF-8/C/en_US.UTF-8/en_US.UTF-8

attached base packages:
[1] stats     graphics  grDevices utils     datasets  methods   base     

other attached packages:
[1] workflowr_1.6.2

loaded via a namespace (and not attached):
 [1] Rcpp_1.0.5      rprojroot_1.3-2 digest_0.6.25   later_1.1.0.1  
 [5] R6_2.4.1        backports_1.1.7 git2r_0.26.1    magrittr_1.5   
 [9] evaluate_0.14   stringi_1.6.2   rlang_0.4.5     fs_1.3.1       
[13] promises_1.1.1  whisker_0.3-2   rmarkdown_2.1   tools_3.5.1    
[17] stringr_1.4.0   glue_1.4.1      httpuv_1.5.4    xfun_0.8       
[21] yaml_2.2.0      compiler_3.5.1  htmltools_0.5.0 knitr_1.28